迈源科技 2021-07-27 938
高浓度氨氮废水主要来自钢铁、饲料、焦化、制药、化肥、石油化工、养殖、玻璃制造等行业排放的废水,另外,人们日常生产、生活中排放的污水、动物粪便、垃圾渗滤液、农业废水等也会产生。
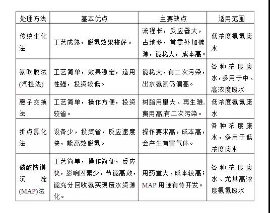
当前高浓度氨氮废水的治理主要有以下几种:
物理方法有①吹脱法、②MAP沉淀法、③膜分离工艺法、④化学氧化法等;
生化法主要有①A/O法、②两段式活性污泥法、③厌氧氨氧化(ANAMMOX)④全过程自养脱氮(CANON);

上表列出了各种方法的优缺点、适用范围及高浓度氨氮废水处理技术的研究进展。需要根据实际需求,不同类型高氨氮废水选择较适合的处理工艺。
在这些方法中,在技术上都是可行的,确定采用哪种方法的关键在于处理工艺投资、运行费用和运行可靠性。笔者整理了各种处理方法对1kg氨氮进行处理的成本估算,见下表。

Demand feedback